REVISTA EDUCACIÓN SUPERIOR Y SOCIEDAD

2024, Vol.36 Nro.2 (jul. - dic.), pp. 226-246

https://doi.org/10.54674/ess.v36i2.921

e-ISSN:26107759

Recibido 2024-05-23│Revisado 2024-09-11

Aceptado 2024-11-29│Publicado 2024-12-27

 

 

 

 

 

 

Habilidades investigativas desarrolladas en el posgrado y su influencia en la docencia

 

Research skills developed in postgraduate studies and their impact on teaching

                                                                            

Perla Meléndez Grijalva 1

pmelendez@upnech.edu.mx @

https://orcid.org/0000-0003-1239-0774

 

 

1. Universidad Pedagógica Nacional del Estado de Chihuahua, México

 

 

RESUMEN

Estudio que tuvo como propósito conocer la percepción del profesorado egresado de un posgrado con énfasis en la investigación, en la Ciudad de Chihuahua, México, sobre las habilidades investigativas desarrolladas durante la construcción de su tesis y cómo ha influido en su práctica docente. Se utilizó el método fenomenológico y se aplicaron entrevistas y grupos focales a 45 docentes egresados de posgrados. Los resultados muestran que los profesores desarrollaron mayor capacidad para identificar problemáticas dentro de su contexto a partir de rutas metodológicas sistemáticas; también manifiestan mayor uso de la teoría para comprender los fenómenos que se presentan en el aula. Sin embargo, afirman que la investigación como proceso formal y sistemático no se lleva a cabo. El profesorado dijo ser consciente de la importancia de la investigación y de que, de alguna manera, utilizan habilidades relacionadas con ella dentro de sus prácticas, pero no hay registro, difusión ni seguimiento, más bien son acciones concretas y a veces aisladas, para dar respuesta a situaciones emergentes. Se concluye que, dentro de los espacios de formación y actualización como son las universidades, es necesario fortalecer una cultura de la investigación y que se vea a ésta, no como un producto para obtener el grado, sino como un medio para mejorar la calidad educativa.

PALABRAS CLAVE: Investigación; posgrado en educación; docente; educación

 

Research skills developed in postgraduate studies and their influence on teaching

ABSTRACT

This study aimed to explore the perceptions of teachers who graduated from a postgraduate program with a research emphasis in Chihuahua City, Mexico, regarding the research skills they developed during the preparation of their theses and how these skills have influenced their teaching practices. A phenomenological method was employed, using interviews and focus groups with 45 postgraduate teachers. The findings reveal that teachers improved their ability to identify contextual problems through systematic methodological approaches. Additionally, they exhibited a greater reliance on theoretical frameworks to understand classroom phenomena. However, the teachers acknowledged that research as a formal and systematic process is not consistently undertaken. The participants emphasized the importance of research and reported applying research-related skills in their teaching to some extent. Nevertheless, these applications are often unrecorded, lack dissemination and follow-up, and tend to be isolated and reactive measures addressing emerging situations. The study concludes that universities and other professional development institutions must promote a stronger research culture. Research should be viewed not merely as a requirement for obtaining a degree but as an essential tool for improving educational quality.

KEY WORDS: Research; postgraduate education; teachers; education.

 

Competências de investigação desenvolvidas na pós-graduação e a sua influência no ensino

RESUMO

Estudo cujo objetivo foi conhecer a percepção de professores egressos de um curso de pós-graduação com ênfase em pesquisa, na cidade de Chihuahua, México, sobre as competências de pesquisa desenvolvidas durante a construção de sua tese e como isso influenciou sua prática docente. Utilizou-se o método fenomenológico e aplicaram-se entrevistas e grupos focais com 45 professores de pós-graduação. Os resultados mostram que os professores desenvolveram maior capacidade de identificar problemas dentro do seu contexto com base em percursos metodológicos sistemáticos; Eles também mostram maior utilização da teoria para compreender os fenômenos que ocorrem em sala de aula. Contudo, afirmam que a pesquisa como processo formal e sistemático não é realizada. Os docentes afirmaram ter consciência da importância da investigação e que, de alguma forma, utilizam competências relacionadas com ela nas suas práticas, mas não há registo, divulgação ou monitorização, antes são ações concretas e por vezes isoladas, para responder para situações emergentes. Conclui-se que, dentro dos espaços de formação e atualização como as universidades, é necessário fortalecer uma cultura de pesquisa e vê-la, não como um produto para a obtenção do diploma, mas como um meio para melhorar a qualidade educacional.

PALAVRAS-CHAVE: Investigação; pós-graduação em educação; professor; educação

 

Compétences de recherche développées au cours des études postuniversitaires et leur influence sur l'enseignement

RÉSUMÉ

Étude dont le but était de connaître la perception des enseignants diplômés d'un cours de troisième cycle axé sur la recherche, dans la ville de Chihuahua, Mexique, sur les compétences de recherche développées au cours de la construction de leur thèse et comment celles-ci ont influencé leur pratique d'enseignement. La méthode phénoménologique a été utilisée et des entretiens et des groupes de discussion ont été appliqués à 45 enseignants postuniversitaires. Les résultats montrent que les enseignants ont développé une plus grande capacité à identifier les problèmes dans leur contexte sur la base de parcours méthodologiques systématiques ; Ils font également davantage appel à la théorie pour comprendre les phénomènes qui se produisent en classe. Cependant, ils affirment que la recherche en tant que processus formel et systématique n'est pas réalisée. Le personnel enseignant a déclaré qu'il était conscient de l'importance de la recherche et que, d'une manière ou d'une autre, il utilisait les compétences qui y sont liées dans ses pratiques, mais il n'y a pas d'enregistrement, de diffusion ou de suivi, mais plutôt des actions concrètes et parfois isolées, pour répondre aux situations émergentes. On conclut que, au sein des espaces de formation et de mise à jour tels que les universités, il est nécessaire de renforcer une culture de recherche et de la considérer non pas comme un produit pour obtenir le diplôme, mais comme un moyen d'améliorer la qualité de l'éducation.

MOTS CLÉS : Enquête; troisième cycle en éducation; professeur; éducation

 

 

1.   INTRODUCCIÓN

Dentro de los objetivos de la Agenda 2030, propuesta por la Organización de las Naciones Unidas (ONU) y adoptada por 193 Estados miembro, se ha planteado el reto de atender los problemas educativos comunes a nivel global. Así, México y los países integrantes de la ONU han adoptado y desarrollado políticas públicas para responder a los desafíos propuestos por esta Agenda. En materia educativa, se plantea la importancia de garantizar una educación de calidad, que consiste en una educación incluyente y equitativa, que promueva oportunidades de aprendizaje permanente para todas y todos (ONU, 2018).

Una de las metas específicas para alcanzar una educación de calidad tiene que ver con contar con docentes mejor preparados para enfrentar un contexto cambiante. Es responsabilidad de las Universidades, la formación inicial y continua de quienes serán los futuros profesores, promoviendo en ellos la capacidad de reflexionar sobre su práctica para la mejora de su quehacer profesional.

Además, como menciona Gutiérrez, Almaraz y Bocanegra (2019), el conocimiento científico está en constante cambio, impactando en las diferentes esferas de la sociedad, siendo la educación una de ellas. Cambios en los paradigmas educativos, en la función y los fines de la escuela, en las metodologías de enseñanza, etc., lo que genera que la realidad educativa y todos sus actores involucrados estén en transformación y adaptación permanente ante los nuevos desafíos.

Al respecto, el profesorado es agente de cambio (Trujillo et al., 2019); todo cambio exige un análisis de la realidad para identificar problemáticas o necesidades, a partir de un acercamiento con la teoría y bajo una ruta metodológica que le lleve a construir nuevos conocimientos para explicar, comprender y atender lo que ocurre a su alrededor (Pérez, 2015).

Lo anterior, según Sobarzo y Lárez (2021), demanda el dominio conceptual e instrumental de elementos asociados a los procesos de investigación, para la generación de soluciones a las problemáticas vinculadas con su contexto. En ideas similares, Asis, Monzon y Hernández (2022) afirman que las competencias investigativas adquieren mayor relevancia en los futuros profesionales como una forma de aportar soluciones pertinentes en los contextos donde ellos se desenvuelven, no sólo en el ámbito laboral, también social y personal.

Se desprende entonces el interés por conocer si los posgrados en educación, con énfasis en la investigación, promueven conocimientos y habilidades en el profesorado en servicio, que les permita atender las problemáticas educativas de su contexto inmediato, a partir de un proceso sistemático, con sustento teórico y metodológico.

Lo anterior lleva a plantear la siguiente pregunta de investigación:

¿Cuáles son las percepciones del profesorado que labora en nivel primaria en la ciudad de Chihuahua, México, y que egresó de un posgrado con énfasis en la investigación, sobre las habilidades investigativas desarrolladas durante la construcción de su tesis y cómo estas habilidades han influido en su práctica docente?

2.   REFERENTES TEÓRICOS

2.1.   El impacto de los estudios de posgrado en la formación de profesores investigadores

La investigación en educación permite generar conocimientos que llevan a la transformación de las prácticas docentes (Imbernón, 2002). Por ello, desde las reformas educativas de 1985 a la más actual, 2022, se viene poniendo énfasis en la formación de un profesorado con habilidades y competencias para la investigación, que le lleven a la reflexión de su función como docente, la identificación de problemáticas y la solución de estas, desde una postura teórica, epistemológica y metodológica (Pérez, 2015).

Estudiar un programa de posgrado tiene una posición estratégica en la formación de profesores con habilidades y competencias para la investigación (Cervantes, 2019). Esta formación le permite responder a desafíos, solucionar problemáticas y construir conocimientos científicos, además de alcanzar un aprendizaje más significativo que le permita actuar para el logro de objetivos en diferentes escenarios y que trascienda los modelos vigentes (González y Valencia, 2024).

Asimismo, debe reflejarse en esta formación, un sujeto con capacidad de problematizar desde situaciones reales, con aptitudes para comunicarse, capaz de guiar su propio aprendizaje, con un pensamiento crítico y con habilidades para trabajar en equipo, todo esto articulando la teoría y la práctica, y favoreciendo la responsabilidad y el compromiso social (De la Torre, 2000).

Sin embargo, las experiencias del profesorado en investigación como parte de su formación en los posgrados se han caracterizado por un empirismo sustentado en la percepción, el recuerdo personal y las creencias vigentes, careciendo de fundamentos y referentes teóricos y metodológicos (Perines, 2020). Además, agrega Cervantes (2019), persiste la ausencia de la cultura del uso de los resultados, pues lo que interesa primordialmente es que sirva como documento para obtener un título, y no como producto para mejorar su contexto y su propia práctica.

Esta brecha entre la práctica docente y la investigación resalta la necesidad de transitar de un modelo donde la investigación y sus resultados son de uso exclusivo para expertos y tomadores de decisiones, a un modelo donde estas investigaciones tengan validez y reconocimiento científico y social que permita al profesorado ser productor de conocimiento y usuario de los resultados de su investigación (Cervantes, 2019). Al respecto, dicen Aguirre et al. (2022), la formación en investigación debería promover un desarrollo profesional innovador, que resuelva problemáticas específicas y contextualizadas, que fomente la participación con sus colegas para el intercambio de experiencias que les permitan confrontar sus saberes, nutrir su práctica y reconocerse como agentes de cambio.

2.2. Las habilidades para la investigación educativa desarrolladas en los procesos de formación en los posgrados

Formarse en un posgrado orientado a la investigación debería permitir al profesorado integrar a su repertorio de saberes, elementos conceptuales, procedimentales y actitudinales que le permitan desenvolverse con pertinencia en sus actividades académicas, lo que para este estudio se sintetizan como habilidades investigativas. Al respecto, Jara (2020) señala que esta formación desarrolla el pensamiento científico, promueve la curiosidad intelectual, fortalece la alfabetización científica y lleva al sujeto a cuestionar el conocimiento y lo que ocurre a su alrededor. Estos saberes no deben verse como insumos y productos, sino como procesos que permiten desarrollar habilidades a través de la formación sistemática en metodologías de la investigación (Instituto Internacional para la Educación Superior en América Latina y el Caribe [UNESCO IESALC], 2020).

Aún y cuando no hay un concepto y una caracterización única de las habilidades investigativas, se coincide en que sean “transferibles, flexibles, creativas, transversales, multifuncionales y complejas, así como tener un carácter holístico, dinámico, evolutivo y ético” (García y Aznar, 2019, p.6). Asimismo, hacer investigación implica que el estudiantado pueda identificar necesidades; plantear problemas y formular objetivos; buscar, analizar y seleccionar fuentes de información; elaborar un sustento teórico; definir el diseño de investigación; diseñar y aplicar instrumentos; analizar e interpretar resultados; elaborar un informe escrito de su trabajo para difundirlo entre colegas y sociedad en general; es decir, que pueda aplicar el método científico como medio para la producción de conocimiento nuevo, validado por una comunidad científica (Quijano, 2020).

2.3. El profesor como docente e investigador

Formarse como profesor investigador implica desarrollar las habilidades y competencias arriba mencionadas, pero, además, este proceso requiere del acompañamiento de docentes con experiencias en la investigación e involucrarse con colegas y estudiantes que comparten una realidad y son parte del problema y la solución a investigar (Novoa y Pirela, 2021). Cuando el docente adquiere la figura de profesor investigador, comienza a ver a la investigación como el medio para cambiar la vida en las aulas y, esto ocurre, según Stenhouse (1998), cuando es capaz de tomar conciencia y reflexionar sobre su propia práctica para problematizar, cuestionar y transformar su quehacer.

En este sentido, la reflexión y la investigación sobre la propia práctica es un camino hacia la mejora de la docencia (González-Sanmamed et al., 2016), esta sinergia entre docencia e investigación pueden consolidar el desarrollo profesional del docente (Espinoza, 2020). En este sentido, países de Europa y América del Norte han desarrollado el modelo SoTL (The Scholarship of Teaching and Learning), que es una estrategia de desarrollo de mejoramiento educativo, enfocada al nivel superior pero que pudiera orientar otros niveles de enseñanza, en la que se propone la aplicación de métodos de investigación para estudiar cómo los estudiantes aprenden y cómo los docentes pueden optimizar sus prácticas pedagógicas (Manarin et al., 2021). SoTL es una forma de investigación que se centra en la práctica educativa y cómo esta puede mejorarse a través de la observación, análisis y reflexión de los métodos de enseñanza y de los resultados de aprendizaje. Este enfoque está orientado a crear un ciclo continuo de mejora basado en evidencia y reflexión crítica sobre la enseñanza y el aprendizaje.

El profesorado carece, en su mayoría, de una formación inicial para la investigación y, en caso de docentes universitarios, también para la práctica docente (Cabrera et al., 2022), por lo que el SoTL surge con el propósito de proporcionarle herramientas y enfoques para investigar los distintos procesos dentro del aula, incluida su práctica docente, y tomar decisiones que mejoren los aprendizajes de sus estudiantes. Sin embargo, en América Latina su desarrollo ha sido lento, pues los estudios de posgrado con énfasis en la investigación mantienen mayor aceptación y reconocimiento para formarse tanto en la docencia como en la investigación (Bailey-Moreno, 2021).

Sumado a la idea anterior, el profesor, al formarse a través de los posgrados como investigador, recibe un acompañamiento cercano y constante de sus asesores, sobre todo el director de tesis, lo que puede influir positivamente en las actitudes y la valoración que va a tomar hacia la investigación (Zanotto et al., 2023); también resulta de trascendencia que vincule lo trabajado en los seminarios con sus proyectos de investigación y que participe en eventos académicos, como coloquios y congresos, para comunicar y compartir sus avances y/o hallazgos a los demás (Díaz-Barriga et al., 2018).

Otro aspecto de relevancia es el trabajo colegiado a través de la interacción con grupos de investigación con mayor trayectoria. Es aquí donde los más experimentados comparten teorías y metodologías que permiten a los menos experimentados, entender y realizar procesos que fortalecen esta formación (Hernández-Soto et al., 2023). Cabe destacar que la formación docente por sí misma es compleja y la historia le ha otorgado un papel de productor de conocimiento, lo que implica inmiscuirse en procesos de investigación para generar y potenciar esos conocimientos que le permitan la toma de decisiones pertinentes. Entonces, se tiene una vinculación estrecha entre la práctica docente y la investigación, donde la reflexión sistemática es indispensable para que ocurra esta sinergia (Domingo, 2020).

Finalmente, hay que decir que se ha formado un profesor investigador, equivale a decir que se ha desarrollado y consolidado una cultura de indagación en él, entendiendo a esta como el deseo de conocer, comprender y aprender a través del cuestionamiento y la reflexión, para luego ser aplicado en su contexto (Domingo, 2020).

3.   METODOLOGÍA

Es un estudio interpretativo, bajo un método fenomenológico, el cual, según Fuster (2019), busca describir e interpretar las experiencias vividas y el significado que le otorgan los sujetos; persigue comprender la experiencia en su complejidad, explorando la conciencia del individuo (Bolio, 2012).

Sobre las técnicas y los instrumentos, se utilizan el grupo focal en un primer momento y, con los resultados de éste, se recuperan ideas para profundizar mediante la entrevista. Se consideran pertinentes estas técnicas ya que permiten recuperar las experiencias y significados de los entrevistados a partir del análisis e interpretación de sus expresiones (Villarreal y Cid, 2022).

Para su construcción, se hizo un análisis exhaustivo de la literatura en temas como formación del profesorado en posgrados (González y Valencia, 2024; Imbernón, 2002; Pérez, 2015; Cervantes, 2019; Perines, 2020; Cervantes, 2019; y otros); habilidades para la investigación en el aula (García y Aznar, 2019; Jara, 2020; Vargas, 2019); y el profesor investigador (Stenhouse, 1998; Novoa y Pirela, 2021; Zanotto et al., 2023; Díaz-Barriga et al., 2018; Hernández-Soto et al., 2023; Domingo, 2020).

Para el guion del grupo focal, se elaboró un primer borrador de preguntas que se estructuró a partir de tres categorías a priori que surgieron de la literatura y del propósito mismo del estudio: Autopercepción de las habilidades investigativas desarrolladas en el posgrado; Percepción de la importancia de las habilidades investigativas en la docencia; Resolución de problemas dentro del aula.

El guion se sometió a validez de contenido por tres jueces expertos en investigación educativa en los posgrados, y dos expertos en formación docente, los cuales se eligieron atendiendo las recomendaciones de Galicia et al. (2017): tener grado de doctor, experticia en el objeto de estudio, experiencia como evaluadores de otros instrumentos investigativos y reconocimiento académico por parte de instituciones de prestigio. Se analizó la validación de los expertos mediante el Coeficiente de Kappa para determinar el nivel de consenso, el cual resultó de 0.9, lo que significa que el grado de acuerdo es bueno.

En el caso de las preguntas de la entrevista, se seleccionaron aquellas del grupo focal cuyas respuestas no permitieron profundizar en los temas, y se retomaron las que mayor riqueza aportan al propósito de este estudio.

Ambos instrumentos se aplicaron de manera presencial, durante el periodo marzo-septiembre del 2023, apoyándose de grabaciones de audio, con el consentimiento de los participantes, quienes fueron informados sobre la confidencialidad de la información proporcionada y sus propósitos meramente académicos.

Respecto a los participantes, fueron 45 docentes frente a grupo en nivel primaria, en la ciudad de Chihuahua, México, egresados de la Universidad Pedagógica Nacional del estado de Chihuahua de una maestría en educación con énfasis en investigación, quienes se eligieron por conveniencia, estableciendo una comunicación directa con ellos para invitarlos a participar e informándoles sobre la confidencialidad de los datos y su uso meramente académico. Fueron tres grupos focales con ocho docentes cada uno, siendo 24 en total, 11 hombres y 13 mujeres; para las entrevistas, participaron 21 docentes, diferentes a los del grupo focal, siete hombres y 14 mujeres.

4.   RESULTADOS

El análisis se realizó con apoyo del software ATLAS.ti, y se presentan los resultados en las tres categorías a priori, incluyendo algunas expresiones de los participantes quienes se identifican con código a fin de asegurar el anonimato. En el caso de las entrevistas, se señala con una E seguida del número asignado al azar a cada participante (E1). Para los grupos focales, se utiliza GF seguido del número que se asignó aleatoriamente a cada participante, sin especificar el grupo en que participó por no considerarse relevante para este análisis.

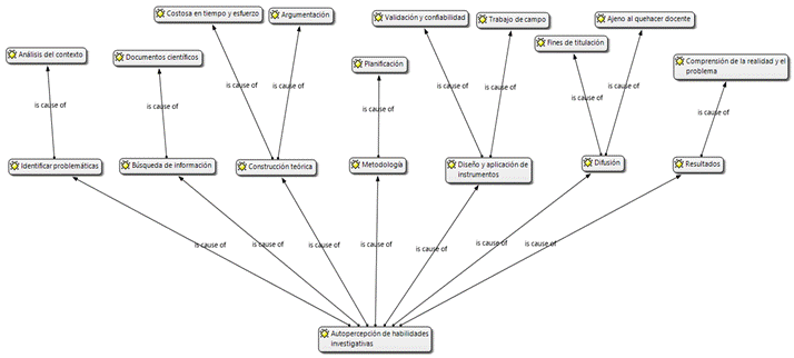
4.1 Autopercepción de las habilidades investigativas desarrolladas en el posgrado

El objetivo de esta categoría es reconocer, desde la reflexión y la voz del entrevistado, aquellas habilidades investigativas (HI) que desarrolló durante la realización de su tesis en el posgrado, mismas que se toman de la propuesta de Quijano (2020) y que coinciden con las fases de construcción de una tesis (Barraza, 2022): identificar necesidades; plantear problemas y formular objetivos; buscar, analizar y seleccionar fuentes de información; elaborar un sustento o referente teórico; definir el tipo y diseño de investigación; diseñar y aplicar los instrumentos; analizar e interpretar los resultados; elaborar un informe escrito de su trabajo de investigación para difundirlo entre colegas y sociedad en general.

De esta categoría se identificaron siete subcategorías que, a su vez, tuvieron 10 códigos de mayor recurrencia, como se puede observar en la figura 1:

Figura 1. Autopercepción de las HI

Fuente. Elaboración propia

Las expresiones coincidieron respecto al desarrollo de habilidades para identificar necesidades, plantear problemas y formular objetivos.

“Una de las habilidades en investigación que considero fuertes gracias a mi paso por la maestría y la elaboración de una tesis, tiene que ver con la capacidad de detectar problemáticas en mi contexto escolar; ser más crítico y sensible a lo que ocurre para distinguir, entre tanta cotidianidad, aquello que genera obstáculos”. (E5)

Se puede reconocer en expresiones como la anterior, que llevar a cabo una investigación fortalece la capacidad para percibir con mayor profundidad lo que ocurre en el contexto, en lo cotidiano. Aprender a tomar distancia de las rutinas en que estamos inmersos, para verlas desde otra perspectiva.

“La experiencia de hacer investigación durante la maestría me ayuda a detectar las necesidades de mis estudiantes desde una visión holística. He aprendido a formular problemáticas, atendiendo todos los posibles factores involucrados”. (GF12)

En relación con las habilidades para buscar, analizar y seleccionar fuentes de información, el profesorado reconoce que aprendió a utilizar bases de datos y plataformas para la búsqueda de documentos científicos como artículos, libros, tesis publicadas, entre otros. También se destaca mayor capacidad para identificar y seleccionar textos que abonen a su estudio.

“Cuando hice el estado del arte, aprendí a buscar información más confiable y especializada, además, saber cómo se estructuran los artículos, qué contenido lleva en cada sección, por ejemplo, los elementos del resumen, las diferencias entre los resultados, la discusión y las conclusiones, etc.”. (E9)

Sobre las habilidades para elaborar un sustento o referente teórico, hay más expresiones sobre la dificultad que tuvieron, a diferencia de las habilidades anteriores; los entrevistados coinciden que el análisis y la construcción de un texto formal que dé sustento a su problema de investigación fue costosa en tiempo y en esfuerzo cognitivo. Aún y cuando sus profesores del posgrado les recomendaban autores o literatura, encontrar fuentes primarias fue complejo y, sobre todo, integrar todos los componentes que permitieran explicar el objeto de estudio desde diferentes perspectivas, de manera congruente y vinculada, les exigió un continuo cambio entre un pensamiento inductivo y deductivo al que no estaban acostumbrados.

“Creo que el marco teórico fue de lo más costoso. Fue mucha lectura para comprender el tema desde los diferentes enfoques de cada teoría, además, tener que parafrasear sin perder la idea central de los autores, de verdad que fue complejo”. (E1)

Respecto al sustento metodológico, que requiere de habilidades para definir el tipo y diseño de investigación más pertinente, se encontraron comentarios recurrentes que refieren un proceso de aprendizaje satisfactorio, pues reconocieron la necesidad de tener claridad en los pasos a seguir para llegar a un conocimiento y el papel que juega la planificación, además, comprendieron la importancia de posicionarse en un paradigma para seleccionar el método más adecuado.

“Por primera vez fui consciente de lo que es un paradigma y todo el peso que tiene en una investigación”. (GF4)

“Cuando llegué a la etapa de la metodología, tuve que volver a revisar mi problema y hacer unos ajustes, pero me ayudó a ver mi investigación como un todo, porque lo tenía tan segmentado que pude darme cuenta de inconsistencias”. (GF15)

Para el diseño y aplicación de los instrumentos, se encontraron algunas expresiones sobre las dificultades que los sujetos perciben, sobre todo en el sentido de que deben someter a un proceso riguroso los instrumentos para asegurar la validez y confiabilidad; deben corresponder con el planteamiento teórico y metodológico definido y, lo que más les representó dificultad, fue el trabajo de campo, pues en algunos casos hubo resistencia o falta de participación de los sujetos de su estudio.

“El diseño de instrumentos fue laborioso, no sólo por la redacción, también por la correspondencia con la literatura y objetivos. Tuve que hacer bastantes cambios antes de que fueran validados por los expertos”. (E6)

“Para mí, la parte más difícil fue la aplicación. Hay resistencia para participar o lo hacen, pero pocos verdaderamente contestan con honestidad”. (E9)

Respecto a analizar e interpretar los resultados, expresaron comentarios positivos:

 “Fue lo más emocionante, ya que se empieza a comprender el problema desde las perspectivas de quienes lo viven y eso también abre la mente del investigador”. (GF23)

Esta fase de la investigación resultó un momento de trascendencia en su formación, pues según algunas expresiones, es cuando le encontraron sentido al trabajo previo:

“Cuando tuve la información de mis instrumentos tuvo sentido lo que había redactado en la teoría porque es cuando ves las cosas más allá de tus creencias, y ahora puedes explicarlo con argumentos”. (E16)

Sobre la elaboración de un informe escrito de su trabajo de investigación para su difusión, el total de los participantes mencionó que los resultados de su tesis no fueron difundidos más allá de la presentación de esta ante un sínodo para obtención del grado. También sigue presente el imaginario de la investigación como actividad de expertos o del profesorado universitario. Es decir, se percibe una carencia de cultura de la difusión y el interés primordial que le otorgan los estudiantes es titularse.

“No, la verdad nunca he difundido lo que hice en mi tesis con fines profesionales o académicos, tampoco he utilizado los resultados que encontré, pero si me ayudo y aprendí mucho porque nunca había hecho investigación”. (GF18)

“Pues es que las exigencias dentro del aula en nivel básico son muchas, no da tiempo para hacer investigación y publicar, eso es más para docentes de universidad, creo yo”. (GF10)

4.2 Percepción de la importancia de las habilidades investigativas en la docencia

En esta categoría se indagó en las concepciones sobre la importancia de desarrollar habilidades investigativas para mejorar la docencia. Las expresiones más recurrentes indican que sí les otorgan importancia a estas habilidades. También se pudieron identificar coincidencias respecto a la utilidad que ha tenido en la mejora de sus prácticas docentes, puesto que aseguran que la experiencia en investigación les ayudó a desarrollar la capacidad de análisis y reflexión, lo que a su vez impacta en la toma de decisiones y en el aprendizaje de sus estudiantes. Asimismo, se volvió a resaltar la habilidad para identificar problemáticas y entenderlas desde la empírea y la teoría (ver figura 2).

Figura 2. Importancia de HI

Fuente: Elaboración propia

“Puedo decir con orgullo que el proceso para hacer mi tesis fue lo más rico de la maestría. Desarrolle competencias nuevas para entender lo que pasa a mi alrededor e ir más allá de especulaciones, también soy más autodidacta y me considero más crítico y reflexivo”. (E1)

4.3 Resolución de problemas dentro del aula

En esta categoría se analizó la percepción de los participantes respecto a cómo las habilidades en investigación influyen o no en la solución de problemas. Las expresiones manifestadas indican que sí ayudan y, sobre todo, aportan al entendimiento de una situación desde una perspectiva holística. Además, la toma de decisiones pasa por un análisis más profundo, considerando la teoría, pero, sobre todo, las experiencias de colegas y estudiantes, es decir, han interiorizado, consciente o inconscientemente, la investigación acción como parte de práctica cotidiana (ver figura 3).

Figura 3. Resolución de problemas en el aula

Fuente: Elaboración propia

 

“Si, yo pienso que el propósito de investigar es precisamente solucionar problemas, pero algo que no debemos olvidar es que el problema no lo soluciono yo, sino que debe salir de todos los que somos parte de la escuela”. (E13)

Sin embargo, se considera importante mencionar que también hay coincidencia en que no hay registro ni sistematización de lo que se hace en el aula, en el día a día, tal como en investigaciones formales como fue su tesis.

“He aprendido a poner más atención a los detalles y a buscar información que me ayude a entender lo que pasa con mis estudiantes y ofrecerles alternativas más pertinentes… aunque todo es informal”. (GF7)

5.   DISCUSIÓN Y CONCLUSIONES

Del análisis anterior se destacan algunas ideas a fin de dar respuesta a la pregunta de este estudio. Los posgrados en educación con énfasis en investigación llevan al profesorado a desarrollar habilidades investigativas, mismas que son utilizadas, la mayoría de las veces, de manera informal dentro del aula, como herramienta para mejorar las prácticas docentes. Lo anterior coincide con lo que dicen Martínez y Márquez (2014), quienes afirman que hacer investigación dentro de los procesos formativos de los docentes, fortalece el dominio de conocimientos, hábitos y valores propios de la enseñanza. Al respecto, López (2001) afirma que la habilidad de enseñar está directamente relacionada con la destreza de investigar; el/la educador(a) constantemente debe enfrentar situaciones que exigen soluciones que consideren conocimientos científicos, experiencias de los involucrados y una ruta metodológica pertinente (Martínez, 2006).

Quienes han construido una tesis durante el posgrado, reconocen el desarrollo de nuevas habilidades para identificar problemáticas, revisar la literatura para comprender mejor la situación, establecer una ruta para la solución o comprensión de un problema, mayor autonomía en el proceso de indagación y, sobre todo, la capacidad de reflexión y análisis de su contexto y su propia práctica para ofrecer bajo un argumento científico. Pirela et al. (2015), aseveran que las habilidades investigativas ayudan al profesorado a abordar con mayor éxito los procesos de indagación, problematización, fundamentación conceptual y solución de problemas.

Sin embargo, la investigación como proceso formal y sistemático no se lleva a cabo. El profesorado es consciente de su importancia y de que utilizan habilidades relacionadas con la investigación dentro de su labor docente, pero no hay registro, difusión ni seguimiento, más bien son acciones concretas y aisladas para dar respuesta a situaciones emergentes. Tal como sostienen Murillo y Perines (2017), los profesores no se formaron como investigadores, por lo tanto, recurrir a la investigación con formalidad, para comprender o atender necesidades, no forma parte de sus hábitos o acciones cotidianas.

Sumado a lo anterior, las condiciones institucionales dificultan al profesorado combinar la docencia con la investigación (Espinoza, 2020), destacando factores como la sobrecarga laboral, las exigencias administrativas, la atención de grupos números y con diversas necesidades y condiciones, así como los escasos o nulos incentivos económicos y apoyos institucionales, que llevan al desánimo y al desinterés por sistematizar su práctica y reflexionar sobre los procesos de enseñanza-aprendizaje que se viven en el aula (Cabrera et al., 2022; Cervantes, 2019). Aunado a esto, la cultura de la investigación se ha promovido en el nivel superior, limitando el rol del docente de básica a la enseñanza y ejecución de un currículo preestablecido.

Finalmente, los resultados indican que hacer investigación en los estudios de posgrado, aunque el principal fin sea la construcción de la tesis para obtener el grado, ha permeado en las prácticas docentes de manera positiva, favoreciendo la resolución de problemas dentro del aula desde una perspectiva más académica y menos intuitiva. En esta idea, Palencia (2020) asegura que “cada vez es más común que el profesorado desarrolle investigaciones sobre sus estudiantes buscando mejorar su rendimiento” (p. 109). Además, los resultados de este estudio y la literatura (Asis et al., 2022; Pérez, 2015; Sobarzo y Lárez 2021) ponen en evidencia que las habilidades para la investigación que se desarrollan en los posgrados, influyen en la mejora de la práctica docente, lo que a su vez fortalece la profesionalización del docente, pues se convierten en profesionales más competentes y actualizados en su campo, además de llevarlos a una reflexión que les permite identificar sus áreas de mejora y aprender de la experiencia, al mismo tiempo que fortalecen un pensamiento crítico y creativo para la solución de problemas cotidianos, lo que termina influyendo en un mejor desarrollo y aprendizaje de sus estudiantes.

A manera de cierre, formar una cultura de la investigación como parte de la práctica docente es un camino que se viene construyendo desde hace varias décadas, no ha resultado sencillo, pero cada vez más docentes reconocen su importancia e intentan promoverla dentro del aula, lo que hace necesario fortalecer esta cultura de indagación, desde la formación inicial y continua del profesorado, no sólo para dar respuesta a los cambios y necesidades actuales, sino también para asumirse e identificarse como docente-investigador.

Se concluye, que la construcción de una tesis acerca al profesorado a procesos investigativos formales les brinda mayor capacidad de análisis y reflexión, y favorece la resolución de problemas educativos, por lo que es importante que, desde espacios académicos como son las universidades, se impulse a la investigación no como un producto para obtener el grado, sino como un medio para mejorar la calidad educativa.

REFERENCIAS

Aguirre, G., Veytia, M., Barrios, E. y Amaya, S. (2022). Docencia y REA para la formación investigativa. Hacia la definición de nuevos itinerarios de aprendizaje. Revista Latinoamericana de Investigación Educativa, 22(1), 241-259. https://doi.org/10.17398/1695-228X.22.1.241

Asis, M. E., Monzon, E. y Hernández, E. (2022). Pesquisa formativa para ensinar e aprender nas universidades. Rev. Mendive, 20(2), 675-691. http://scielo.sld.cu/scielo.php?script=sci_arttext&pid=S1815-76962022000200675&lng=es&tlng=

Bailey-Moreno, J. (2021). Aportaciones de los estudios de posgrado en la formación de profesores universitarios. Revista de Investigación Educativa de la REDIECH, 12, e1253. https://doi.org/10.33010/ie_rie_rediech.v12i0.1253

Barraza, A. (2022). Investigación acción formativa. Una propuesta para elaboración de tesis en espacios formativos escolarizados. En L. Montaño (Ed.), Investigación e innovación educativa: perspectivas y prácticas docentes (pp. 39-58). Clave Editorial.

Bolio, A. (2012). Husserl y la fenomenología trascendental: Perspectivas del sujeto en las ciencias del siglo XX. Reencuentro, (65). http://www.redalyc.org/articulo.oa?id=34024824004

Cabrera, N., Guàrdia, L. y Sangrà, A. (2022). Desarrollo profesional de docentes universitarios en línea: un análisis desde las ecologías de aprendizaje. Educar, 58(2), 321-336. https://doi.org/10.5565/rev/educar.1528

Cervantes, E. (2019). Un Acercamiento a la Formación de Docentes como Investigadores Educativos en México. Revista Iberoamericana sobre Calidad, Eficacia y Cambio en Educación, 17(4), 59-74. https://www.redalyc.org/journal/551/55166992004/html/

De la Torre, S. (2000). El profesorado que queremos. En S. De la Torre y O. Barrios (Coords.), Estrategias didácticas innovadoras. Recursos para la formación y el cambio (pp. 95-107). Ediciones Octaedro.

Díaz-Barriga, F., Domínguez, Y. A. y Zárate, F. (2018). Identidad y formación de estudiantes de posgrado en educación a través de la narración de incidentes críticos. En Arbesú, M. I. & Menéndez, J. L. (coords). Métodos cualitativos de investigación en educación superior. p.p. 89-125. UAM-Newton.

Domingo, A. (2020). Profesorado reflexivo e investigador: Propuestas y experiencias formativas. Narcea.

Espinoza, E. E. (2020). La investigación formativa. Una reflexión teórica. Conrado, 16(74), 45-53. http://scielo.sld.cu/scielo.php?pid=S1990-86442020000300045&script=sci_arttext

Fuster, D. (2019). Investigación cualitativa: Método fenomenológico hermenéutico. Propósitos y Representaciones, 7(1), 201-229. https://dx.doi.org/10.20511/pyr2019.v7n1.267

García, Z., y Aznar, I. (2019). El desarrollo de competencias investigativas, una alternativa para formar profesionales en pedagogía infantil como personal docente investigador. Revista Electrónica Educare, 23(1), 1-22. http://dx.doi.org/10.15359/ree.23-1.15

González, G. y Valencia, O. (2024). Desarrollo de las habilidades investigativas en la formación inicial docente: caso de la Universidad Pedagógica Veracruzana (México), ciclo escolar 2022-2023. Revista Innova Educación, 6(1), 20-36. https://doi.org/10.35622/j.rie.2024.01.002

González-Sanmamed, M., Santos, F. y Muñoz-Carril, P. (2016). Teacher Education & Professional Development: A Learning Perspective. Lifewide Magazine, 16, 13-16. https://www.lifewideeducation.uk/uploads/1/3/5/4/13542890/lifewide_ magazine_16.pdf

Gutiérrez, D., Almaraz, O. y Bocanegra, N. (2019). Concepciones del docente en sus formas de percibir el ejercicio de la investigación desde su práctica. Revista de Investigación, Desarrollo e Innovación, 10(1), 149–161. https://doi.org/10.19053/20278306.v10.n1.2019.10019

Hernández-Soto, R., Gutiérrez-Ortega, M. y Rubia-Avi, B. (2023). ¿Qué comparten los académicos de un grupo de investigación? Un caso de estudio crítico. Revista Electrónica Interuniversitaria de Formación del Profesorado, 26(2), 115–127. https://doi.org/10.6018/reifop.559611

Imbernón, F. (2002). Reflexiones globales sobre la formación y el desarrollo profesional del profesorado en el estado español y latinoamérica. Educar, 30, 15-25. https://doi.org/10.5565/rev/educar.311

Instituto Internacional de la UNESCO para la Educación superior en América Latina y el Caribe. (2020). La garantía de calidad y los criterios de acreditación en la educación superior. Perspectivas internacionales. Informe UNESCO. UNESCO IESALC. https://bit.ly/3a6V0EP

Jara, R. (2020). El desempeño de los profesores noveles de ciencias: Las competencias profesionales que desarrollan durante los primeros años de ejercicio profesional. Pensamiento educativo, 57(1), 1-18. https://dx.doi.org/10.7764/pel.57.1.2020.2

López, L. (2001). El desarrollo de las habilidades de investigación en la formación inicial del profesorado de química. [Tésis de doctorado no publicada]. Universidad de Cienfuegos Carlos Rafael Rodríguez.

Manarin, K., Adams, C., Fendler, R., Marsh, H., Pohl, E., Porath, S. & Thomas, A. (2021). Examining the Focus of SoTL Literature—Teaching and Learning? Teaching and Learning, Inquiry, 9(1), 349-64. https://doi.org/10.20343/teachlearninqu.9.1.23

Martínez (2006). La Pedagogía Crítica de Henry A. Giroux. Revista Electrónica Sinéctica, 29, 83-87. https://sinectica.iteso.mx/index.php/SINECTICA/article/view/210

Martínez, D. y Márquez, D. (2014). Las habilidades investigativas como eje transversal de la formación para la investigación. Tendencias Pedagógicas, 24, 347-360. https://revistas.uam.es/tendenciaspedagogicas/article/view/2110

Novoa, A., y Pirela, J. (2021). Sentidos e innovaciones sobre el acompañamiento tutorial en la formación doctoral. Revista Mexicana de Investigación Educativa, 26(91), 1123-1142. https://www.scielo.org.mx/scielo.php?script=sci_arttext&pid=S1405-66662021000401123

Organización de las Naciones Unidas. (2018). Progresos realizados para lograr los Objetivos de Desarrollo Sostenible. ONU.

Palencia, V. (2020). La investigación en la práctica educativa de los docentes. Educación y Ciudad, (38), 107–118. https://doi.org/10.36737/01230425.n38.2020.2321

Pérez, K. V. (2015). Investigación en la formación docente. Una mirada desde el currículo. Revista Iberoamericana para la Investigación y el Desarrollo Educativo, 5(10), 147-159. https://www.ride.org.mx/index.php/RIDE/article/view/107

Perines, H. A. (2020). La formación en investigación educativa de los futuros profesores. Formación Universitaria, 13(4), 139–151. http://dx.doi.org/10.4067/S0718-50062020000400139

Perines, H., & Murillo, J. (2017). Percepciones de los docentes en formación sobre la investigación educativa. Estudios Pedagógicos, XLIII(1),251-268. https://www.redalyc.org/articulo.oa?id=173553246015

Pirela, J., Pulido, N., & Mancipe, E. (2015). Componentes y Dimensiones de la Investigación Formativa en Ciencias de la Información. Enl@ce, 12(3), 48-70. https://biblat.unam.mx/hevila/EnlaceRevistavenezolanadeinformaciontecnologiayconocimiento/2015/vol12/no3/3.pdf

Quijano, I. (2020). Educación patrimonial y competencias pedagógicas investigativas en estudiantes de educación superior tecnológica de Lima, Perú. Revista Cuadernos de Investigación Educativa, 11(1), 61-83. http://dx.doi.org/10.18861/cied.2020.11.1.2943

Sobarzo, R. y Lárez, J. (2021). Promoción de Las Habilidades Investigativas Aplicadas a la Docencia en el Magíster en Educación de la Universidad Adventista de Chile: Un Enfoque Estratégico. Revista Insignare Scientia, 4(5), 308-322. https://periodicos.uffs.edu.br/index.php/RIS/article/view/12575/8067

Stenhouse, L. (1998). Investigación como base de la enseñanza. Morata.

Trujillo, M., Hurtado, M. y Pérez, M. (2019). Fortalecimiento de los proyectos educativos de las instituciones educativas oficiales del municipio de Santiago de Cali. Revista de Investigación, Desarrollo e Innovación, 9(2). http://dx.doi.org/10.19053/20278306.v9.n2.2019.9177

Vargas, G. (2019). Competencias digitales y su integración con herramientas tecnológicas en educación superior. Cuadernos Hospital de Clínicas, 60(1), 88-94. http://www.scielo.org.bo/scielo.php?script=sci_arttext&pid=S1652-67762019000100013&lng=es&tlng=es

Villarreal, J. y Cid, M. (2022). La aplicación de entrevistas semiestructuradas en distintas modalidades durante el contexto de la pandemia. Revista Científica Hallazgos, 7(1), 52- 60. http://revistas.pucese.edu.ec/hallazgos21/

Zanotto, M., Gaeta, M. L. y Rodríguez, M. (2023). La dirección de tesis desde la percepción de las y los doctorandos: aportes al avance investigativo. Revista mexicana de investigación educativa, 28(96), 305-331. http://www.scielo.org.mx/scielo.php?script=sci_arttext&pid=S1405-66662023000100305&lng=es&tlng=es

 

 

 

Cómo citar (APA):

Meléndez Grijalva, P. (2024). Habilidades investigativas desarrolladas en el posgrado y su influencia en la docencia. Revista Educación Superior y Sociedad, 36(2), 226-246. DOI:10.54674/ess.v36i2.921