REVISTA EDUCACIÓN SUPERIOR Y SOCIEDAD

2024, Vol.36 Nro.2 (jul. - dic.), pp. 202-225

https://doi.org/10.54674/ess.v36i2.972

e-ISSN: 26107759

Recibido 2024-11-12│Revisado 2024-11-13

Aceptado 2024-11-27│Publicado 2024-12-27

 

 

 

Desafíos y contradicciones entre docencia, investigación y vinculación en una unidad regional universitaria

Challenges and Contradictions among Teaching, Research, and Community Engagement in a Regional University Unit

 

Abelardo Romero Fernández 1

abelardo.romero@correo.buap.mx @

https://orcid.org/0000-0002-1935-4365 https://encrypted-tbn0.gstatic.com/images?q=tbn:ANd9GcSNfWYTcCAZvEGsSFZ1txbWDB-BbGS9NXIvs46eBwRcKcb97noqr8ag9zTjvaHe_8qoX9A&usqp=CAU

 

Fabio Morandín Ahuerma 2

fabio.morandin@correo.buap.mx @

https://orcid.org/0000-0001-6082-2207 https://encrypted-tbn0.gstatic.com/images?q=tbn:ANd9GcSNfWYTcCAZvEGsSFZ1txbWDB-BbGS9NXIvs46eBwRcKcb97noqr8ag9zTjvaHe_8qoX9A&usqp=CAU

 

Laura Villanueva Méndez 3

laura.villanueva@correo.buap.mx @

https://orcid.org/0000-0002-1161-0379 https://encrypted-tbn0.gstatic.com/images?q=tbn:ANd9GcSNfWYTcCAZvEGsSFZ1txbWDB-BbGS9NXIvs46eBwRcKcb97noqr8ag9zTjvaHe_8qoX9A&usqp=CAU

 

María Soledad Sánchez Aragón 4

maria.sanchezarag@alumno.buap.mx @

https://orcid.org/0009-0006-0700-1657 https://encrypted-tbn0.gstatic.com/images?q=tbn:ANd9GcSNfWYTcCAZvEGsSFZ1txbWDB-BbGS9NXIvs46eBwRcKcb97noqr8ag9zTjvaHe_8qoX9A&usqp=CAU

 

1,2,3,4. Benemérita Universidad Autónoma de Puebla, Teziutlán, México

 

 

RESUMEN

Actualmente, más de 14 millones de docentes trabajan en el nivel educativo terciario a nivel mundial. Sin embargo, muchos carecen de las condiciones necesarias para desempeñar plenamente su labor, especialmente en América Latina, donde la ambigüedad de sus roles y la carga administrativa interfieren con sus funciones sustantivas. Este estudio cualitativo exploró las perspectivas de académicos de seis programas de licenciatura en una unidad regional de reciente creación de la Benemérita Universidad Autónoma de Puebla, respecto a las funciones que desempeñan desde 2017. A través de entrevistas semiestructuradas y grupos focales, se recopilaron datos que permitieron desarrollar redes semánticas para analizar las relaciones entre las funciones de docencia, investigación y vinculación. Los resultados revelan que la dinámica de una unidad académica de reciente creación obliga a los docentes a asumir funciones administrativas que ocupan gran parte de su tiempo, limitando su desempeño en la docencia e investigación. Además, los participantes perciben la vinculación como una extensión del trabajo administrativo, lo que desvincula a las universidades de su misión social. Este desequilibrio entre actividades administrativas y funciones académicas afecta tanto la calidad educativa como la identidad profesional de los docentes. Se concluye que es esencial implementar mecanismos que redistribuyan las responsabilidades de manera equitativa, promoviendo un desarrollo armónico que fortalezca el bienestar de los académicos y su impacto en la sociedad.

PALABRAS CLAVE: Enseñanza superior; investigación; docencia

 

Challenges and Contradictions among Teaching, Research, and Community Engagement in a Regional University Unit

ABSTRACT

Currently, more than 14 million teachers work at the tertiary education level worldwide. However, many lack the necessary conditions to fully carry out their responsibilities, particularly in Latin America, where ambiguous roles and administrative burdens interfere with their core functions. This qualitative study explored the perspectives of faculty members from six undergraduate programs at a newly established regional campus of the Benemérita Universidad Autónoma de Puebla, focusing on their roles since 2017. Through semi-structured interviews and focus groups, data were collected to develop semantic networks analyzing the relationships among teaching, research, and outreach activities. The findings reveal that the dynamics of a newly established academic unit compel faculty to take on administrative responsibilities that consume much of their time, limiting their performance in teaching and research. Furthermore, participants perceive outreach activities as extensions of administrative work, disconnecting universities from their social mission. This imbalance between administrative duties and academic functions affects both educational quality and the professional identity of faculty members. The study concludes that it is essential to implement mechanisms for equitable redistribution of responsibilities, fostering harmonious development that enhances the well-being of academics and their impact on society.

KEYWORDS: Higher education; research; teaching

 

Desafios e Contradições entre Ensino, Pesquisa e Extensão em uma Unidade Universitária Regional

RESUMO

Atualmente, mais de 14 milhões de professores atuam no nível de ensino superior em todo o mundo. No entanto, muitos carecem das condições necessárias para desempenhar plenamente suas funções, especialmente na América Latina, onde a ambiguidade de suas responsabilidades e a carga administrativa interferem em suas funções essenciais. Este estudo qualitativo explorou as perspectivas de acadêmicos de seis programas de graduação em uma unidade regional recentemente criada da Benemérita Universidade Autónoma de Puebla, em relação às funções que desempenham desde 2017. Por meio de entrevistas semiestruturadas e grupos focais, foram coletados dados que permitiram desenvolver redes semânticas para analisar as relações entre ensino, pesquisa e extensão. Os resultados revelam que a dinâmica de uma unidade acadêmica recém-criada força os professores a assumir responsabilidades administrativas que consomem grande parte de seu tempo, limitando seu desempenho no ensino e na pesquisa. Além disso, os participantes percebem a extensão como uma extensão do trabalho administrativo, o que desconecta as universidades de sua missão social. Esse desequilíbrio entre atividades administrativas e funções acadêmicas afeta tanto a qualidade da educação quanto a identidade profissional dos docentes. Conclui-se que é essencial implementar mecanismos que redistribuam as responsabilidades de maneira equitativa, promovendo um desenvolvimento harmônico que fortaleça o bem-estar dos professores e seu impacto na sociedade.

PALAVRAS-CHAVE: Ensino superior; pesquisa; docência

 

Défis et Contradictions entre Enseignement, Recherche et Engagement Communautaire dans une Unité Universitaire Régionale

RÉSUMÉ

Actuellement, plus de 14 millions d’enseignants travaillent dans l’enseignement supérieur à travers le monde. Cependant, beaucoup manquent des conditions nécessaires pour accomplir pleinement leurs fonctions, notamment en Amérique latine, où l’ambiguïté de leurs rôles et la charge administrative entravent leurs fonctions essentielles. Cette étude qualitative a exploré les perspectives d’académiciens de six programmes de licence dans une unité régionale nouvellement créée de la Benemérita Universidad Autónoma de Puebla, concernant les fonctions qu’ils exercent depuis 2017. À travers des entretiens semi-structurés et des groupes de discussion, des données ont été collectées pour développer des réseaux sémantiques analysant les relations entre enseignement, recherche et engagement communautaire. Les résultats révèlent que la dynamique d’une unité académique récemment créée oblige les enseignants à assumer des tâches administratives qui consomment une grande partie de leur temps, limitant leurs performances en enseignement et en recherche. En outre, les participants perçoivent l’engagement communautaire comme une extension du travail administratif, ce qui déconnecte les universités de leur mission sociale. Ce déséquilibre entre les activités administratives et les fonctions académiques affecte à la fois la qualité de l’enseignement et l’identité professionnelle des enseignants. Il est conclu qu’il est essentiel de mettre en place des mécanismes pour redistribuer équitablement les responsabilités, favorisant un développement harmonieux qui renforce le bien-être des enseignants et leur impact sur la société.

MOTS CLÉS : Enseignement supérieur ; recherche ; enseignement.

1.   INTRODUCCIÓN

“Para crecer en la universidad debes tomar un camino, ¿Quieres ser docente?, ¿Quieres ser investigador? O ¿quieren ser administrativo? Está bien, sólo no mezcles las cosas porque no se puede ser todo al mismo tiempo.” Esta es una frase que un docente con cerca de 35 años de experiencia en la universidad le dijo al autor del presente texto cuando tenía apenas 2 años como docente en el nivel superior. El profesor que dijo estas palabras había aprendido por medio de su experiencia que hay distintos roles para los trabajadores académicos en la universidad y que para tener una estabilidad laboral y económica los docentes se deben concentrar ya sea en la docencia, en la investigación o en la administración. Lo anterior no resulta extraño para Velázquez et al., (2022) dado que ellos consideran que uno de los más grandes retos para las instituciones de educación superior es desarrollar un vínculo entre la docencia, la investigación y la vinculación debido a que lo más común es que una de las anteriores se considere como una prioridad para la institución o para los docentes y se desarrolle un desequilibrio entre las tres y lo más común es que la investigación se imponga a la docencia y a la vinculación con la sociedad debido a que representa un mayor prestigio para los académicos. Sin embargo, hay contextos en los que la investigación no es la función más relevante para los docentes de nivel superior debido a las condiciones laboral establecidas por los gobiernos.

El presente artículo es el resultado de una investigación realizada en el Complejo Regional Nororiental (CRN) de la Benemérita Universidad Autónoma de Puebla (BUAP) a cuatro años del inicio de sus actividades como unidad académica regional. El presente artículo tuvo el objetivo de explorar cómo los académicos del Complejo Regional Nororiental de la Benemérita Universidad Autónoma de Puebla conceptualizan y llevan a cabo las funciones de docencia, investigación y vinculación, así como identificar los factores que podrían obstaculizar su labor como profesores universitarios. La presente investigación buscó realizar un aporte al explorar los desafíos que enfrentan trabajadores académicos frente a las lógicas burocráticas que poco a poco pueden llegar a transformarlos de sujetos autónomos con pensamiento crítico a trabajadores burocratizados que se vinculan a estructuras organizacionales más o menos rígidas como lo destaca Pérez et al., (2022).

1.1.   Las funciones de los trabajadores académicos: docencia, investigación y vinculación.

En México, se estima que existen 395,689 profesores universitarios, lo que representa el 19.34% de la población total dedicada a la docencia en los distintos niveles educativos del país, equivalente a 2,045,597 personas (Instituto Nacional de Estadística y Geografía [INEGI], 2024). Sin embargo, la profesión de docente universitario es, en cierta medida, desconocida, poco comprendida e incluso difusa, no solo para la sociedad en general, sino también para los propios académicos que forman parte de las instituciones de educación superior. Según López Damián et al. (2016), la profesión académica ha ganado relevancia como objeto de estudio en las últimas décadas, dado el papel asignado a las universidades como motores de desarrollo social y económico. En este contexto, la regionalización de la educación superior ha aumentado como respuesta a la demanda gubernamental de contar con una población cada vez más cualificada (Rama y Cevallos, 2016).

A pesar del creciente interés en la profesión académica, existen pocos estudios que aborden a profundidad la vida cotidiana y las dinámicas laborales de los profesores universitarios. Esto contribuye a que el trabajo académico sea poco conocido, comprendido y hasta valorado por la sociedad (López Damián et al., 2016). Por ello, en los párrafos siguientes se analizarán las características de los trabajadores académicos y las funciones que desempeñan en el ámbito de la educación superior. Muñoz García y Suárez Zozaya (2016, p. 3) definen a los académicos como “aquellas personas que trabajan como profesores o como investigadores en una institución de educación superior”. Esta definición proporciona un punto de partida al identificar el tipo de instituciones en las que laboran y las actividades principales que realizan, como la docencia y la investigación. No obstante, esta caracterización resulta general y requiere una mayor profundización para comprender plenamente las complejidades y los desafíos asociados con la profesión académica. Por su parte Galaz Fontes (2012, p.11) considera que:

Los académicos llevan a cabo las actividades de docencia, investigación, extensión y vinculación que conforman las funciones sustantivas de las instituciones de educación superior (IES) y, en esa medida, ellos determinan en una importante proporción, la calidad de los servicios que prestan las IES.

En esta definición, además de mencionar a las funciones de docencia e investigación también se menciona que los trabajadores académicos realizan actividades de extensión y vinculación con la sociedad. También se introduce a la docencia, a la investigación y a la extensión y vinculación como las funciones sustantivas de las IES. De esta forma, Pérez Mora et al. (2022), consideran que los académicos son actores centrales de la sociedad debido a su posición estratégica en la producción y movilización de conocimiento, sin embargo, este rol estratégico sólo puede tener efecto en la sociedad si la docencia, la investigación y la vinculación se desarrollan de una forma armónica e integral. Asimismo, Soledispa-Rodríguez et al. (2021), contemplan que la armonía e integración entre la docencia, la investigación y la vinculación con la sociedad es la manera en que las IES, por medio de los académicos, colaboran pertinentemente a la mejora en la calidad de vida de las personas, a la conservación del medio ambiente, a un desarrollo productivo sustentable y a la preservación, difusión y enriquecimiento del patrimonio cultural de las comunidades.

También es importante mencionar el que los académicos pueden llegar a ser nombrados de distintas maneras, pero todas ellas proporcionan un matiz más a esta profesión y al mismo tiempo ayudan a comprender lo complejo de esta. De acuerdo con López Damián et al. (2016), el término “académico” hace referencia a los profesores de nivel superior, sin embargo, este término también puede incluir a un docente, un profesor, un profesor de carrera, un catedrático, un maestro, un investigador, un técnico, un científico, o a un intelectual que básicamente tienen un contrato con una IES y que, por lo tanto, cuentan dentro de sus funciones la investigación, la docencia y la difusión de información. Entonces se puede concluir, que los académicos son personas que trabajan en IES y que tienen por funciones sustanciales a la docencia, la investigación y la vinculación con la sociedad, pero que además estas funciones deben ser realizadas de manera ética para colaborar con el bienestar de la comunidad.

2.   DESBALANCE ENTRE LA DOCENCIA, LA INVESTIGACIÓN Y LA VINCULACIÓN. DINÁMICAS QUE LAS CAUSAS.

Crespo Arriola y Ruiz Gómez (2021) consideran que la misión de la universidad es generar y preservar el conocimiento y los saberes de la sociedad. Sin embargo, también señalan que esta misión, aunque elevada, puede volverse fácilmente opaca o vaga, ya que no se trata de un objetivo perfectamente definido. Además, subrayan que la universidad siempre enfrentará necesidades inmediatas y tangibles que deben ser atendidas mediante el uso de recursos físicos y humanos concretos. Es decir, mientras la universidad persigue la verdad, también debe asegurarse de que aspectos cotidianos, como la disponibilidad de marcadores en las aulas, sean cubiertos.

Según Bouckaert et al. (2024), el acceso a la educación superior se ha convertido una prioridad para los gobiernos en todo el mundo desde hace varias décadas, al punto de que la tasa bruta de matrícula en el nivel de educación superior se ha duplicado desde el año 2000. El incremento a la educación superior busca impulsar el crecimiento económico mediante el desarrollo de una fuerza labora cualificada que cuente con las habilidades necesarias para adaptarse a economía que basa su crecimiento en la generación de información y conocimiento. Sin embargo, este crecimiento en la matrícula conlleva altas expectativas tanto por parte de los estudiantes y de los gobiernos sobre los servicios educativos que las universidades deben proveer. De acuerdo con Davis et al. (2023), para aumentar el acceso a la educación superior los gobiernos han comenzado a invertir en infraestructura, tanto física como digital, en desarrollar la enseñanza y la investigación, en reducir o eliminar las colegiaturas y en proporcionar apoyos financieros por medio de becas o préstamos.

Según Pérez Mora et al. (2022), el creciente interés de organismos internacionales y gobiernos es las universidades, como medio para formar capital humano altamente cualificado ha llevado a éstas a transformarse en organizaciones o instituciones burocráticas cada vez más complejas que deben cumplir con procesos que garanticen la calidad de sus “servicios educativos”. De manera similar, Fernández (2022) y Galán-Muros y Roser-Chinchilla (2024) señalan que la entrada de las universidades a los espacios educativos institucionalizados y patrocinados por los gobiernos está inevitablemente, vinculada a demandas, regulaciones y criterios para juzgar si es que las éstas están consiguiendo los resultados esperados por organismos internacionales como las Naciones Unidas (2018) y por los gobiernos locales para lograr sus objetivos de desarrollo. Por lo general, los indicadores que se usan para conocer el rendimiento de la inversión en las universidades incluyen la situación laboral de los egresados, encuestas a empresas sobre las competencias de los egresados o en todo caso el número publicaciones científicas o patentes de las universidades (Roser-Chinchilla y Galán-Muros, 2024).

Es innegable mencionar a países como India, Corea del Sur, China o Vietnam como ejemplos de países que han alcanzado notables niveles de desarrollo social y económico, debido a que han dado un lugar prioritario a la educación dentro de sus planes y políticas de desarrollo por medio de una fuerte inversión económica estratégica. Sin embargo, estos países lo han logrado avances debido al desarrollo de planes de desarrollo nacional que establecen objetivos específicos para la educación superior y al mismo tiempo contemplan un compromiso presupuestal concreto para estos objetivos. No contar con objetivos específicos ni compromisos presupuestarios afecta negativamente que la educación superior se convierta en el agente social de cambio que buscan los gobiernos a pesar de que se establezcan propósitos para la educación superior en las legislaciones nacionales Ricaurte et al. (2024) y Roser-Chinchilla y Galán-Muros (2024).

En este sentido, la inclusión de la educación superior en los planes nacionales de desarrollo sin objetivos claros ni compromisos presupuestales abona a lo que Pérez Mora et al. (2022) y Fernández (2022) identifican como el proceso de burocratización de las universidades que marca la perdida de la autonomía, la capacidad de imaginar, la intrepidez de los docentes; y causa un estancamiento intelectual que ha llevado a la desaparición de los intelectuales autónomos hasta el punto en que actualmente se puede hablar de científicos burocráticos. Para Crespo Arriola y Ruiz Gómez (2021), la universidad debe estar constantemente en crisis, en tránsito, construyéndose y deconstruyéndose, conociendo y desconociendo debido a que su misión la obliga a generar conocimiento constantemente para reinterpretar cada vez lo que se sabe. Del mismo modo, Altbach (2004), opina que mientras las universidades se convierten cada vez más en instituciones burocráticas y complejas es más probable que se llegue afectar negativamente a las funciones sustanciales de los académicos; la docencia, la investigación y la vinculación.

Las Naciones Unidas (2018) plantean en el 8° Objetivo de Desarrollo Sostenible (ODS) que se debe garantizar un trabajo docente y el crecimiento económico, en este sentido las universidades tienen una gran responsabilidad con más de 14 millones de empleado, académicos en todo el mundo de acuerdo con Roser-Chinchilla et al. (2024). Sin embargo, estos autores también destacan que la gran mayoría de los países exige a sus académicos realizar actividades poco claras o incluso contradictorias respecto a las jornadas de trabajo y las actividades para las que son contratados. Además, consideran que los académicos acceden a realizar actividades y combinar varios puestos en las mismas universidades que van más allá de la docencia, la investigación y la vinculación con la sociedad debido a la falta de claridad sobre la naturaleza del trabajo y las frágiles condiciones laborales en las universidades.

Algunas de las actividades que los académicos deben realizar tienen que ver con procesos burocráticos como la planeación de la carga académica, la gestión de becas para estudiantes, realizar procesos de tutoría y mentoría, supervisar procesos de ingreso, inscripción, prácticas profesionales, servicio social, seguimiento a egresados, obtención de certificaciones para los programas educativos, procesos de titulación, etc. Es importante destacar que al realizar este tipo de actividades día a día y semestre a semestre puede llegar a tener un efecto en la percepción que los académicos tienen respecto a su rol y sus funciones en las universidades. En este contexto, el presente artículo tuvo como objetivo explorar cómo los académicos del Complejo Regional Nororiental de la Benemérita Universidad Autónoma de Puebla conceptualizan y llevan a cabo las funciones de docencia, investigación y vinculación, así como identificar los factores que podrían obstaculizar su labor como profesores universitarios.

3.   METODOLOGÍA

La presente investigación se llevó a cabo desde un enfoque cualitativo que según Maxwell (2019) tiene el propósito de ayudar a comprender los sentidos y percepciones de las personas estudiadas, lo cual quiere decir que se busca ver la realidad desde sus puntos de vista y no sólo desde la perspectiva del investigador. Además, se busca comprender como las perspectivas de los participantes están definidas por los contextos físicos, sociales y culturales que al mismo tiempo mantienen o modifican a los fenómenos. El análisis del discurso de los participantes se llevó a cabo por medio del método de comparaciones constantes para identificar categorías y códigos emergentes (Flick, 2018).

 El trabajo de campo se llevó a cabo por medio de entrevistas semiestructuradas y grupos focales con académicos del CRN. Tanto en las entrevistas individuales como en los grupos focales se emplearon dos guiones con diez preguntas cada uno. Estas preguntas fueron elaboradas tras una revisión de la literatura sobre el tema y validadas por dos expertos en educación superior. Las categorías abordadas en los guiones para las entrevistas semiestructuradas y para los grupos focales incluyeron la función docente, la función investigadora, la función de vinculación y los factores que obstaculizan el ejercicio de estas funciones.

Tras un primer acercamiento a los datos, se definieron unidades de análisis y se procedió a realizar una codificación abierta, seguida de una codificación selectiva, lo que permitió generar redes semánticas para distinguir las conexiones entre las categorías localizadas y posteriormente desarrollar las conclusiones y propuestas del estudio (Flick, 2018 y Hernández Sampieri y Mendoza Torres, 2023). Es importante mencionar que tanto la organización y el análisis de los datos cualitativos se realizó con el software Atlas.ti versión 9. Los datos recabados en el trabajo de campo fueron grabados y transcritos con el consentimiento informado de los participantes.

3.1 Participantes

Los participantes de este estudio incluyeron doce académicos distribuidos de la siguiente manera: ocho con la categoría laboral de Hora Clase (HC), tres con Tiempo Completo (TC) y uno con Medio Tiempo (MT). Para la fase de entrevistas semiestructuradas individuales, se seleccionaron representantes de los seis programas educativos ofrecidos en el Complejo Regional Nororiental (CRN) en el área de la salud: Enfermería, Estomatología, Fisioterapia, Medicina General y Comunitaria, Nutrición Clínica y Psicología. En la etapa de grupos focales, se llevaron a cabo sesiones con académicos de los programas de Estomatología (cinco participantes), Nutrición Clínica (seis participantes) y Psicología (seis participantes).

Según Hernández Sampieri y Mendoza Torres (2023), en investigaciones cualitativas el tamaño de la muestra no es un criterio determinante desde una perspectiva probabilística, ya que el objetivo principal no es generalizar los resultados a una población más amplia, sino explorar un fenómeno y comprender cómo es percibido por quienes lo experimentan. No obstante, es relevante señalar que, en este estudio, la realización de dos entrevistas semiestructuradas representó el 28.5% de la plantilla docente del programa de Psicología. Asimismo, un grupo focal con seis participantes correspondió al 50% del personal docente disponible en el programa de Nutrición Clínica durante el trabajo de campo.

Cabe mencionar que el Complejo Regional Nororiental (CRN) contaba con cinco años desde su apertura al momento en que se llevó a cabo esta investigación, lo que aporta un contexto significativo para interpretar los resultados. Para la selección de los participantes de este estudio se optó por el criterio de una muestra de expertos, debido a que buscaba obtener información de académicos con experiencia en el CRN. Una vez definido el criterio de selección de participantes se realizó la invitación a académicos de la unidad académica. Una limitación del estudio fue la imposibilidad de incluir a los programas de Enfermería, Fisioterapia y Medicina General y Comunitaria en los grupos focales debido a dificultades para coordinar las agendas de los participantes. Sin embargo, se logró llevar a cabo las doce entrevistas semiestructuradas sin mayores dificultades y se consiguió concretar tres grupos focales de los cuales se pudo obtener información muy relevante.

4.   RESULTADOS Y DISCUSIÓN

4.1. La función de docencia: Obstáculos y consecuencias

De acuerdo con el Modelo Universitario Minerva (MUM) de la BUAP (2007), el académico debe centrarse en promover el desarrollo integral de los estudiantes, actuando como agente cultural y mediador entre el conocimiento y los estudiantes. Además, debe establecer una relación respetuosa con sus estudiantes y fomentar una actitud de autoevaluación crítica que permita la mejora continua. Así mismo, Muñoz García y Suárez Zozaya (2016), consideran que la tradición napoleónica de tener como prioridad la formación de profesionales dedicados a “saber hacer” está muy arraigada en las universidades mexicanas debido a que se busca la formación de capital humano cualificado para atender las necesidades una sociedad. En este sentido, los académicos participantes en este estudio coincidieron en que la docencia es el eje central de su labor como profesores de nivel superior. Además, consideran que su contribución a la sociedad radica en la formación de profesionales de la salud, quienes, a su vez, impactarán positivamente el bienestar de la comunidad.

Una característica importante de los participantes en este estudio es que, a pesar de no contar con una formación específica en pedagogía, promueven un aprendizaje práctico y contextualizado entre sus estudiantes. Esta práctica, según los participantes, se enriquece gracias a su experiencia profesional en hospitales, consultorios y el ejercicio directo de su profesión, lo que les exige mantenerse constantemente actualizados. Sin embargo, aunque reconocen que su principal función, para la cual fueron contratados, es la docencia, señalaron que el ejercicio de esta se ve significativamente limitado por las constantes demandas administrativas. En la figura 1 se puede apreciar como las actividades administrativas son relacionadas por los participantes a agotamiento y a una afectación negativa en su desempeño como docentes debido a que dejan de cumplir con funciones básicas como presentarse a clases.

Figura 1. Impacto de actividades administrativas/burocráticas en el desempeño de la función docente: Obstáculos y consecuencias en la calidad educativa

Fuente: Elaboración propia

 

El trabajo administrativo, que incluye actividades como la coordinación de programas educativos o departamentos de gestión, así como la elaboración de planeaciones didácticas detalladas, consume una parte significativa del tiempo y la energía de los académicos. Según los participantes, tareas como la redacción de cartas descriptivas, que requieren detallar el desarrollo minuto a minuto de las clases, interfieren directamente con su desempeño docente.

Además, los procesos de acreditación de los programas educativos, que son particularmente demandantes, a menudo conducen a la suspensión de clases para atender sus exigencias. Estos procesos también exigen que los programas de licenciatura cuenten con académicos de alto nivel, capaces de realizar actividades de investigación reconocidas por instituciones como el Consejo Nacional de Humanidades, Ciencia y Tecnología (CONAHCYT). Sin embargo, a los docentes se les asignan cargas excesivas, con hasta 40 horas frente a grupo, además del trabajo administrativo.

A pesar de estas sobrecargas, los reconocimientos, premios y estímulos económicos suelen otorgarse principalmente a los académicos que priorizan la investigación, dejando en segundo plano las actividades docentes y administrativas. Esto refleja una falta de claridad sobre la naturaleza del trabajo académico, lo que obliga a los docentes a realizar actividades más allá de la docencia, la investigación y la vinculación, como también señala Roser-Chinchilla et al., (2024).

Los participantes también expresaron haber experimentado una sensación de agotamiento emocional y físico, derivada de estas demandas burocráticas. Una docente lo expresó de la siguiente manera:

Bueno, es una función muy diversificada (la función docente) porque dentro de la función docente van muchas cosas como implícitas y explícitas; como bueno obviamente proporcionar los recursos que los estudiantes necesitan para ser después unos buenos profesionales, pero también se requiere, pues, ser investigador, ser gestor, ser tutor, etc. También aquí un punto importante… es que a… veces no es posible planear una clase… sino que tenemos tantas cosas que hacer que algunas veces, pues, ya lo más fácil es que se vea el tema como sea y pues, que expongan los alumnos o que se dé una exposición del docente y ya dar por visto el tema. Antes tenía solamente la categoría tiempo completo y no era coordinadora y creo podía, podía sobrellevar mejor esta cuestión de ser docente, ser tutora, ser investigadora, pero la coordinación que es una cuestión más administrativa y eso sí me demanda más tiempo y a veces toda mi atención y dejo de prestar atención a mis otras obligaciones, a veces es muy cansado porque siempre hay algún proceso administrativo que atender.

El trabajo administrativo y burocrático impone una carga adicional que disminuye el tiempo y la energía disponibles para preparar clases, ofrecer atención personalizada a los estudiantes e innovar en el ámbito pedagógico. Actividades como la elaboración de reportes, planeaciones, entrega de evidencias y asignación de cargas académicas suelen sobrecargar a los docentes, afectando la calidad de la enseñanza y, en algunos casos, ocasionando trastornos de salud mental como ansiedad, agotamiento o depresión. De hecho, estas afectaciones han sido comparadas con las que enfrentan trabajadores del sector salud (Guthrie et al., 2017). Además, según Naidoo-Chetty y Plessis (2021), el incremento de responsabilidades administrativas, la ambigüedad en las funciones académicas, la presión por mantener altos niveles de competitividad y el elevado número de estudiantes a cargo están directamente relacionados con el desarrollo de problemas de salud vinculados al estrés.

4.2. La función de investigación: Obstáculos y consecuencias

Aunque el Modelo Universitario Minerva (MUM) de la BUAP (2007) menciona la investigación como una función sustancial de los académicos, esta no se incluyó explícitamente en la conceptualización de su rol, sino que se consideró como una actividad que debe fomentarse. Sin embargo, para el Plan de Desarrollo Institucional 2021-2025 (PDI) de la BUAP (2021) se estableció que la investigación en la universidad debe ser abierta y comprometida. Se espera que sea "abierta" porque la generación de conocimiento debe compartirse con la sociedad, y "comprometida" porque debe estar orientada a resolver problemas que afectan a todos los sectores de la comunidad, es decir se comenzó a dar una misión y dirección a la investigación.

Las universidades desempeñan un papel crucial en los sistemas nacionales de investigación y desarrollo en todo el mundo. Este rol es especialmente relevante en América Latina y el Caribe, donde el desarrollo económico sostenible requiere un fuerte respaldo en ciencia y tecnología. Aunque la investigación es reconocida como un elemento esencial para el progreso regional, las universidades latinoamericanas enfrentan desafíos significativos en su consolidación. Entre 2018 y 2020, la inversión promedio en investigación y desarrollo como porcentaje del PIB disminuyó de 0.72% en el periodo 2015-2017 a 0.62%. A pesar de esta tendencia, el número de estudiantes inscritos en programas de doctorado en la región aumentó considerablemente, pasando de 176,610 en 2012 a 268,800 en 2021. Además, el promedio de la región en contribuciones a las publicaciones científicas globales se ha mantenido estable en un 4% desde 2010 (Pedró y Mendigutxia, 2024).

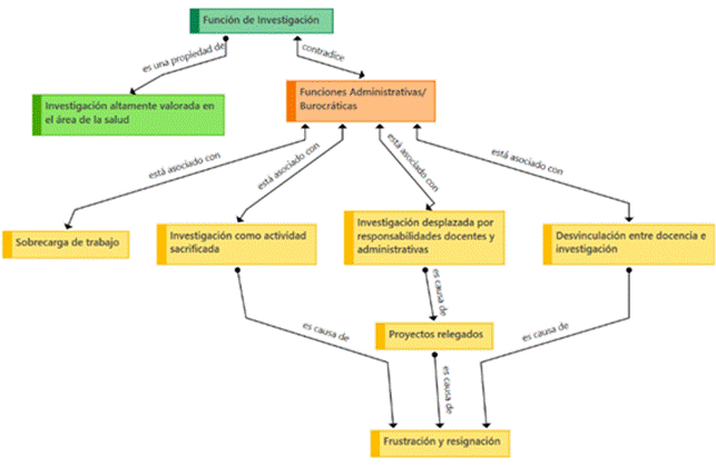
En este contexto la BUAP (2021) a otorga un valor destacado a la investigación, considerándola un elemento esencial para posicionarse como una institución no solo de presencia nacional, sino también internacional. En este contexto, los participantes del estudio expresan que la investigación es un componente fundamental en el área de la salud, ya que representa la vanguardia del conocimiento. No obstante, reconocen que no llevan a cabo proyectos de investigación debido a varios factores. Entre ellos destacan las responsabilidades docentes y administrativas, que desplazan a la investigación como actividad prioritaria tal como se observa en la figura 2 que se presenta a continuación.

Figura 2. Impacto de actividades administrativas/burocráticas en el desempeño de la función de investigación: Obstáculos y consecuencias

Fuente: Elaboración propia

 

Los docentes identifican la sobrecarga de horas frente a grupo, que puede alcanzar hasta 40 horas semanales, como un factor que interfiere significativamente con su función de investigación. Asimismo, destacan que las tareas administrativas, como la asignación de carga académica, las comisiones de coordinación en áreas como tutoría, mentoría, titulación y seguimiento a egresados, así como la planificación académica, resultan altamente demandantes. Estas actividades, aunque fundamentales para garantizar que los estudiantes reciban los servicios necesarios durante su ingreso, permanencia y egreso de la unidad académica, imponen una carga adicional sobre los académicos.

No obstante, las actividades administrativas y burocráticas tienden a desvincular la docencia de la investigación, lo que frecuentemente provoca que los proyectos de investigación sean relegados o abandonados. Esto no solo sacrifica la generación de conocimiento, sino que también genera frustración entre los académicos, especialmente al percibir que las tareas administrativas y docentes son menos valoradas en comparación con la investigación, que suele ser priorizada mediante estímulos económicos otorgados por las instituciones (Roser-Chinchilla et al., 2024). Una participante lo comentó de la siguiente forma:

Tenemos que atender a muchas necesidades (administrativas). Siempre hay algo que hacer, por ejemplo, los chicos de rezago necesitan asignaturas de urgencia o de manera ya muy concreta porque si no toman las materias que deben tomar no pueden avanzar en la ruta crítica. Entonces esto causa que algunos docentes debamos tener alguna otra carga más, sin horario, sin asignación de espacio y sin pago, pero garantizando al joven una asesoría para que no se cierre esa asignatura porque es el único que debe tomarla y entonces ya estamos rebasados de horas. Desafortunadamente no hay tiempo para la investigación…la realidad es que ya no da la agenda [risas]…

Aunque la investigación es esencial para la unidad académica, los docentes reconocen que priorizan las tareas administrativas y burocráticas, lo que genera una desconexión entre la docencia y la investigación, derivando en una sensación generalizada de frustración. Muchos académicos expresan sus deseos de desarrollar un perfil como investigadores, pero las demandas administrativas limitan severamente su capacidad para lograrlo. Según Muñoz García y Suárez Zozaya (2016), aunque en las universidades mexicanas la investigación es una actividad altamente valorada, la docencia tiende a ser priorizada. Esto ocurre a pesar de que actores clave en el ámbito educativo, como la Asociación Nacional de Universidades e Instituciones de Educación Superior [ANUIES] (2024), han establecido como objetivo para 2030 el fortalecimiento de la investigación científica y humanista como un mecanismo fundamental para atender los problemas de México.

En este contexto, el Plan de Desarrollo Institucional 2021-2025 (BUAP, 2021) enfatiza la necesidad de fomentar una investigación interdisciplinaria, multidisciplinaria y transdisciplinaria, promoviendo el trabajo colaborativo entre docentes y estudiantes. Este enfoque busca impulsar la producción científica de alta calidad que contribuya tanto al avance del conocimiento como al desarrollo social. Sin embargo, en la práctica, el trabajo administrativo no solo supera la importancia de la docencia, sino que relega la investigación a un distante tercer lugar. Este escenario sugiere que, en algunos casos, realizar investigación podría considerarse un acto de resistencia frente a la lógica burocrática y capitalista, orientada a la provisión de “servicios educativos de calidad” (Pérez Mora et al., 2022).

4.3. La función de vinculación

Según Soledispa-Rodríguez et al. (2021), la función de vinculación constituye el medio a través del cual la universidad se integra a la sociedad, poniendo a disposición de esta el conocimiento generado con el propósito de mejorar la calidad de vida de las personas. En este contexto, los académicos deben desempeñar su rol como agentes de cambio, promoviendo el desarrollo y el enriquecimiento cultural y científico. Se busca, además, que la universidad trascienda su carácter de espacio aislado de erudición, convirtiéndose en un actor activo dentro de la realidad social y contribuyendo a su progreso mediante la investigación y la difusión del conocimiento, principalmente a través de la docencia y la vinculación. Esta relación, caracterizada por su continuidad y reciprocidad, permite que la universidad impacte a la sociedad mientras es, simultáneamente, transformada por ella.

Por otro lado, Velázquez et al. (2022), junto con Muñoz García y Suárez Zozaya (2016) y Roser-Chinchilla et al. (2024), argumentan que, aunque la integración de la investigación, la docencia y la vinculación es fundamental para el compromiso social de la universidad, lograr un equilibrio efectivo entre estas funciones representa un desafío considerable. Esto se debe, en gran medida, a que las universidades tienden a valorar, reconocer y premiar de manera desigual estas actividades. En muchas ocasiones, una función (ya sea la docencia, la investigación o la vinculación) recibe mayor atención, lo que dificulta la articulación efectiva entre ellas y limita su potencial para cumplir con los objetivos sociales e institucionales.

En este sentido, el PDI 2021-2025 (BUAP, 2021) señala que la vinculación entre la universidad y los municipios del estado puede contribuir a disminuir las brechas de pobreza y riqueza, así como las desigualdades e inequidades, promoviendo la habitabilidad, la convivencia y la cohesión social para mejorar las condiciones de vida de la población. Sin embargo, la figura 3 muestra como la función de vinculación es comúnmente confundida con trabajo administrativo o burocrático que, de hecho, consume gran parte de la jornada laboral de los académicos, como lo menciona Roser-Chinchilla et al. (2024).

Figura 3. Impacto de actividades administrativas/burocráticas en el desempeño de la función de vinculación: Obstáculos y consecuencias

Fuente: Elaboración propia

 

Los académicos participantes en esta investigación identificaron de manera muy clara a la función de vinculación como trabajo administrativo. Al explorar la categoría de vinculación, el discurso de los docentes hizo referencia casi exclusivamente a actividades administrativas que además se realizan para el funcionamiento de la unidad académica. Un docente lo comenta así:

La coordinación, la parte administrativa absorbe, ¡vaya!, de forma sumamente demandante. El tiempo administrativo es sumamente demandante, pero sin que sea una excusa, la verdad sí me ha limitado para hacer o participar en proyectos de investigación o en otras actividades en las que gustaría participar; como la dirección de tesis. Incluso podría decir que lo administrativo interfiere hasta con mis clases. A veces tengo que cargarme hasta 36 horas frente a grupo, realizar la carga académica, estar al pendiente de los estudiantes rezagados y muchas cosas que a veces no doy clases y eso también puede ser frustrante porque los estudiantes vienen y a veces no tengo clases con ellos; y es más, seguido de lo quisiera admitir.

Algunos académicos señalaron que su expectativa inicial al comenzar a trabajar en el Complejo Regional Nororiental era impartir clases, pero finalmente dedican la mayor parte de su tiempo a labores administrativas. Pérez Mora et al. (2022), afirman que cuando se implementa una racionalidad económica en cualquier institución, esta lleva consigo esquemas de organización burocrática que priorizan las metas institucionales sobre los intereses individuales de quienes la integran, es decir, los académicos. Además, Roser-Chinchilla et al. (2024) señalan que la precariedad laboral (bajos salarios y el abuso de la modalidad de contratación temporal por las universidades, que a la vez es causada por la falta de un compromiso presupuestal por parte de los países) conduce a los académicos a realizar actividades para las que no fueron contratados con tal de conservar su trabajo en las universidades. Así mismo, la vulnerabilidad laboral y los salarios no competitivos de los docentes causa estancamiento en el desarrollo de las carreras de los académicos que tenía expectativa de dedicarse a la investigación y esto también lleva a fenómeno conocido como fuga de cerebros.

5.   CONCLUSIONES

El estudio evidencia un profundo desequilibrio entre las funciones sustantivas de los académicos (docencia, investigación y vinculación) en el contexto de una unidad regional universitaria, como el Complejo Regional Nororiental de la BUAP. Este desbalance está impulsado, principalmente, por la carga administrativa que los académicos deben asumir, lo que genera una desvinculación entre sus actividades esenciales y contribuye al desgaste emocional y profesional de los docentes. Tal como señalan Roser-Chinchilla et al. (2024), esta dinámica burocrática no solo afecta la calidad de los servicios educativos, sino que también diluye la identidad académica, desviando el enfoque de las funciones sustantivas hacia el cumplimiento de tareas organizativas.

Por otro lado, la investigación, considerada esencial tanto para la generación de conocimiento como para el posicionamiento institucional (BUAP, 2021), es relegada hasta un tercer plano debido a las exigencias administrativas y a la sobrecarga de horas frente a grupo. Esta situación pone de manifiesto la necesidad de revisar y equilibrar las prioridades institucionales para garantizar que las actividades administrativas no sigan obstaculizando las funciones esenciales de los académicos.

Además, la vinculación, que debería fungir como un puente entre la universidad y la sociedad, es comúnmente percibida como una extensión de las actividades administrativas. Esto contrasta con las perspectivas de Soledispa-Rodríguez et al. (2021), quienes destacan que la vinculación puede ser un medio efectivo para impactar positivamente en el entorno social y mejorar la calidad de vida de las comunidades. Sin embargo, como muestra este estudio, esta función es frecuentemente relegada, impidiendo que las instituciones cumplan plenamente con su misión social.

A partir de los hallazgos de esta investigación, y retomando algunas recomendaciones que  realizan Roser-Chinchilla et al. (2024) para las universidades como empleadoras, y tomando en cuenta el 8° Objetivo de Desarrollo Sostenible (Naciones Unidas, 2018) en el que se busca promover condiciones de trabajo dignas para el personal de la educación superior en todo el mundo, se debe priorizar el diseño e implementación de políticas institucionales que equilibren y reconozcan las responsabilidades administrativas y académicas equitativamente de funciones sustantivas, desarrollando sistemas de estímulos que valoren la docencia, la investigación y la vinculación de manera integral y no exclusivamente la investigación. Así mismo, fomentar el colaborativo entre docentes, promoviendo equipos interdisciplinarios que permitan compartir responsabilidades y maximizar resultados en la docencia, investigación y vinculación. Simultáneamente sería altamente recomendable la incorporación de personal administrativo que apoyen y liberen del peso de las tareas burocráticas a los académicos.

Finalmente, este estudio invita a reflexionar sobre la necesidad de priorizar políticas que no solo garanticen la calidad de los servicios educativos Álvarez-Maldonado et al. (2024), que si bien actualmente es un elemento muy importante para el desarrollo de las universidades, también se debe procurar resguardar la integridad y el bienestar de los académicos, asegurando que puedan cumplir su rol como agentes de cambio en la sociedad (Soledispa-Rodríguez et al., 2021) por medio proveer condiciones laborales dignas. Además, se debe fomentar el desarrollo de proyectos que más allá de proveer información estadística que exploren y posteriormente permita comprender como se vive el día a día del trabajo académico (López Damián et al., 2016) y de este estudio se despende una nueva categoría de análisis, las actividades administrativas y el reto que representan para la profesión académica que podría ser explorada con mayor profundidad en una segunda esta de este estudio.

REFERENCIAS

Altbach, P. (2004). Centros y periferias en la profesión académica: los retos particulares que enfrentan los países en desarrollo. En P. Altbach, El ocaso del gurú. (pp. 13-42). UAM.

Álvarez-Maldonado, D., Barrientos Oradini, N., Araneda Reyes, M., y Aparicio Puentes, C. (2024). Autorregulación en educación superior: Orientaciones de una comisión nacional de acreditación en Chile. Educación Superior y Sociedad (ESS), 36(1), 50-72. https://doi.org/10.54674/ess.v36i1.876

Asociación Nacional de Universidades e Instituciones de Educación Superior. (2024). Compromiso común por el futuro de la educación superior mexicana: trazando una ruta 2030. ANUIES.

Bouckaert, M., Galán-Muros, V., y Ricaurte, K. (2024). ¿Tienen los países como objetivo incrementar el acceso a la educación superior?, Serie de Notas de Políticas de Educación Superior, UNESCO IESALC, (18). https://unesdoc.unesco.org/ark:/48223/pf0000391661_spa

Benemérita Universidad Autónoma de Puebla. (2007). Modelo Universitario Minerva. BUAP.

Benemérita Universidad Autónoma de Puebla. (2021). Plan de Desarrollo Institucional 2021-2025. BUAP.

Crespo Arriola, M. F., y Ruiz Gómez, L. (2021). La Universidad en Estado (A)Crítico. Entre la Tecnocracia y la Burocracia. Estudios: Filosofía, Historia, Letras. 138, 131–146. https://estudios.itam.mx/sites/default/files/estudiositammx/files/138/000301211.pdf

Davis, K., Bouckaert, M. y Galán-Muros, V. (2023). NotaPES1: ¿Qué países garantizan la educación superior pública gratuita por ley? Serie de Notas de Políticas de Educación Superior UNESCO-IESALC. https://unesdoc.unesco.org/ark:/48223/pf0000387673_spa

Fernández, L. M. (2022). La calidad de la educación en la enseñanza superior. Aportes para un análisis de la problemática en universidades públicas. Revista Educación Superior Y Sociedad (ESS), 34(1), 30-53. https://doi.org/10.54674/ess.v34i1.573

Flick, U. (2018). Introducción a la investigación Cualitativa. Morata.

Galán-Muros, V. y Roser-Chinchilla, J. (2024). Indicadores prioritarios en los planes de educación superior: del monitoreo a la prospectiva. Serie Análisis PES, UNESCO IESALC, 3 https://unesdoc.unesco.org/ark:/48223/pf0000391349_spa

Galaz Fontes, J.F. (2012). La profesión académica mexicana a principios del siglo XXI: la reconfiguración de la profesión académica en México. En J. F. Galaz Fontes, M. G. Antón, L. E. Padilla González, J. J. Sevilla García, J. L. Arcos Vega y J. G. Martínez Stack (Coords.). La reconfiguración de la profesión académica en México (11-21). Universidad Autónoma de Sinaloa/Universidad Autónoma de Baja California.

Guthrie, S., Lichten, C. A., Van Belle, J., Ball, S., Knack, A., & Hofman, J. (2017). Understanding mental health in the research environment: A rapid evidence assessment. Rand Health Quarterly, 7(3), 2. https://pubmed.ncbi.nlm.nih.gov/29607246/

Hernández Sampieri, R. y Mendoza Torres, C. P. (2023). Metodología de la investigación. Las Rutas cuantitativa, cualitativa y mixta. McGraw Hill.

Instituto Nacional de Estadística y Geografía. (2024). Maestros y escuelas por entidad federativa según nivel educativo, ciclos escolares seleccionados de 2000/2001 a 2023/2024. https://www.inegi.org.mx/app/tabulados/interactivos/?pxq=Educacion_Educacion_07_18f53231-7793-4062-9f59-7db439aaaba9

López Damián, A., García Ponce de León, O., Pérez Mora, R., Montero Hernández, V. y Rojas Ortiz, E. L. (2016). Los Profesores de Tiempo Parcial en las universidades públicas estatales: una profesionalización inconclusa. Revista de la Educación Superior, 45(180), 23-39. https://doi.org/10.1016/j.resu.2016.06.007

Maxwell, J. A. (2019). Diseño de Investigación Cualitativa. Gedisa Editorial.

Muñoz García, H., y Suárez Zozaya, M. H. (2016). ¿Qué pasa con los académicos? Revista de la Educación Superior, 45(180), 1-22. https://doi.org/10.1016/j.resu.2016.08.003

Naciones Unidas. (2018). La Agenda 2030 y los Objetivos de Desarrollo Sostenible: una oportunidad para América Latina y el Caribe LC/G.2681-P/Rev.3. https://repositorio.cepal.org/server/api/core/bitstreams/cb30a4de-7d87-4e79-8e7a-ad5279038718/content

Naidoo-Chetty, M., & du Plessis, M. (2021). Job Demands and Job Resources of Academics in Higher Education. Frontiers in psychology, 12, 631171. https://doi.org/10.3389/fpsyg.2021.631171

Pedró, F. y Mendigutxia, A. (2024). Contribución de las universidades a los sistemas nacionales de investigación en América Latina y el Caribe. UNESCO IESALC. https://unesdoc.unesco.org/ark:/48223/pf0000392046?posInSet=1&queryId=7552dffb-6e31-42a8-aef7-625072c9d998

Pérez Mora, R., Castañeda Bernal, X. Y., y Inguanzo Arias, B. L. (2022). El trabajo científico: entre la racionalidad económico- burocrática y la racionalidad ético-política. Analecta Política, 12(23), 01–26. https://doi.org/10.18566/apolit.v12n23.a05

Pérez Mora, R., Castañeda Bernal, X., y Inguanzo Arias, B. (2022). Organización y libertad académica. Implicaciones en la producción y movilización del conocimiento. Revista de la Educación Superior, 51(202), 107-124. https://doi.org/10.36857/resu.2022.202.2120

Pérez Mora, R., Castañeda Bernal, X. Y., y Inguanzo Arias, B. L. (2022). El trabajo científico: entre la racionalidad económico- burocrática y la racionalidad ético-política. Analecta Política, 12(23), 01–26. https://doi.org/10.18566/apolit.v12n23.a05

Rama, C., y Cevallos, M. (2016). Nuevas dinámicas de la regionalización universitaria en América Latina. Magis: Revista Internacional de Investigación en Educación, 8(17), 99–134.  https://doi.org/10.11144/Javeriana.m8-17.ndru

Ricaurte, K., Galán-Muros, V. y Bouckaert, M. (2024). ¿Se establece el propósito de la educación superior en la legislación nacional de los países?, Serie de Notas de Políticas de Educación Superior UNESCO IESALC, (12). https://unesdoc.unesco.org/ark:/48223/pf0000390932_spa.locale=en

Roser-Chinchilla, J. y Galán-Muros, V. (2024). Incluyendo la educación superior en los planes nacionales de desarrollo. UNESCO IESALC. https://unesdoc.unesco.org/ark:/48223/pf0000391204_spa?posInSet=17&queryId=N-c715eaea-b981-4eac-beca-470ffc497b66

Roser-Chinchilla, J., Galán-Muros, V. y De Ita Valera, E. (2024). Las instituciones de educación superior como empleadoras: garantizando condiciones de trabajo decentes. Serie de breves informes sobre los ODS. Objetivo 8. UNESCO IESALC. https://unesdoc.unesco.org/ark:/48223/pf0000391205_spa?posInSet=15&queryId=N-c715eaea-b981-4eac-beca-470ffc497b66

Soledispa-Rodríguez, X. E., Sumba-Bustamante, R. Y. y Yoza-Rodríguez, N. R. (2021). Articulación de las funciones sustantivas de la Educación Superior y su incidencia en las competencias de la formación del profesional. Dominio de las Ciencias, 7(1), 1009-1028. https://doi.org/10.23857/dc.v7i1.1753

Velázquez, D. E., Barrios, C. y Valenzuela, L. (2022). Articulación de las funciones sustantivas en la Universidad Nacional de Pilar, Paraguay. Revista Paraguaya de Educación, 11(1), 13–31. https://oei.int/wp-content/uploads/2022/09/revista-paraguaya-de-educacion-vol11-no1.pdf

 

 

 

Cómo citar (APA):

Romero Fernández, A., Morandín-Ahuerma, F., Villanueva Méndez, L. & Sánchez Aragón, M.S. (2024). Desafíos y contradicciones entre docencia, investigación y vinculación en una Unidad Regional Universitaria. Revista Educación Superior y Sociedad, 36(2), 202-225. DOI: 10.54674/ess.v36i2.972